01. HAKKIMIZDA

HAKKIMIZDA

01.

BAYMAK HAKKINDA

1969 yılında faaliyetlerine başlayan ve 2013 yılı itibarıyla iklimlendirme sektöründe Avrupa’nın ilk üç şirketi arasında yer alan BDR Thermea Group bünyesine katılan Baymak, İstanbul’daki toplam 60 bin m2 alan üzerine kurulu iki üretim tesisinde çevre dostu iklimlendirme cihazları üretiyor.

Yaygın hizmet ağıyla Türkiye’nin her noktasında faaliyetlerini sürdüren Baymak, 600’ün üzerinde bayisi, 2100’den fazla satış noktası ve 300’ün üzerinde yetkili servis noktası ile çalışırken 65 farklı ülkeye ihracat yapıyor.

Isıtma ürün yelpazesinde yoğuşmalı kombi, duvar tipi ve yer tipi yoğuşmalı kazan, merkezi sistem kazan ve kat kaloriferi, brülör, panel radyatör, alüminyum radyatör, havlu radyatör, oda termostatı, vana ve genleşme tanklarını ürün gamında bulunduran Baymak, soğutma alanında ise duvar ve salon tipi split klimalar, multi split klimalar ile sektörün en geniş ürün portföyüne sahip şirketleri arasında yer alıyor.

Baymak, Ar-Ge ekibinin BDR Thermea Group iş birliğiyle geliştirdiği yüksek Avrupa teknolojisine sahip ürünleri ile yenilenebilir enerji alanında; ısı pompaları, güneş kolektörleri, biomass kazanlar, fotovoltaik sistemlerle sektördeki öncü rolünü alırken, su ısıtıcıları ve su teknolojileri alanında da termosifon, termoboyler, ani su ısıtıcısı, gazlı şofben, boylerler, sirkülasyon pompaları, havuz pompaları, dalgıç pompalar, atık su pompaları, çok kademeli kendinden emişli santrifuj pompalar ve hidroforları tüketicilerinin beğenisine sunuyor.

BAYMAK HAKKINDA
BAYMAKHAKKINDA
01.

BAYMAK HAKKINDA

1969 yılında faaliyetlerine başlayan ve 2013 yılı itibarıyla iklimlendirme sektöründe Avrupa’nın ilk üç şirketi arasında yer alan BDR Thermea Group bünyesine katılan Baymak, İstanbul’daki toplam 60 bin m2 alan üzerine kurulu iki üretim tesisinde çevre dostu iklimlendirme cihazları üretiyor.

BAYMAK HAKKINDA
02.

TARİHÇE

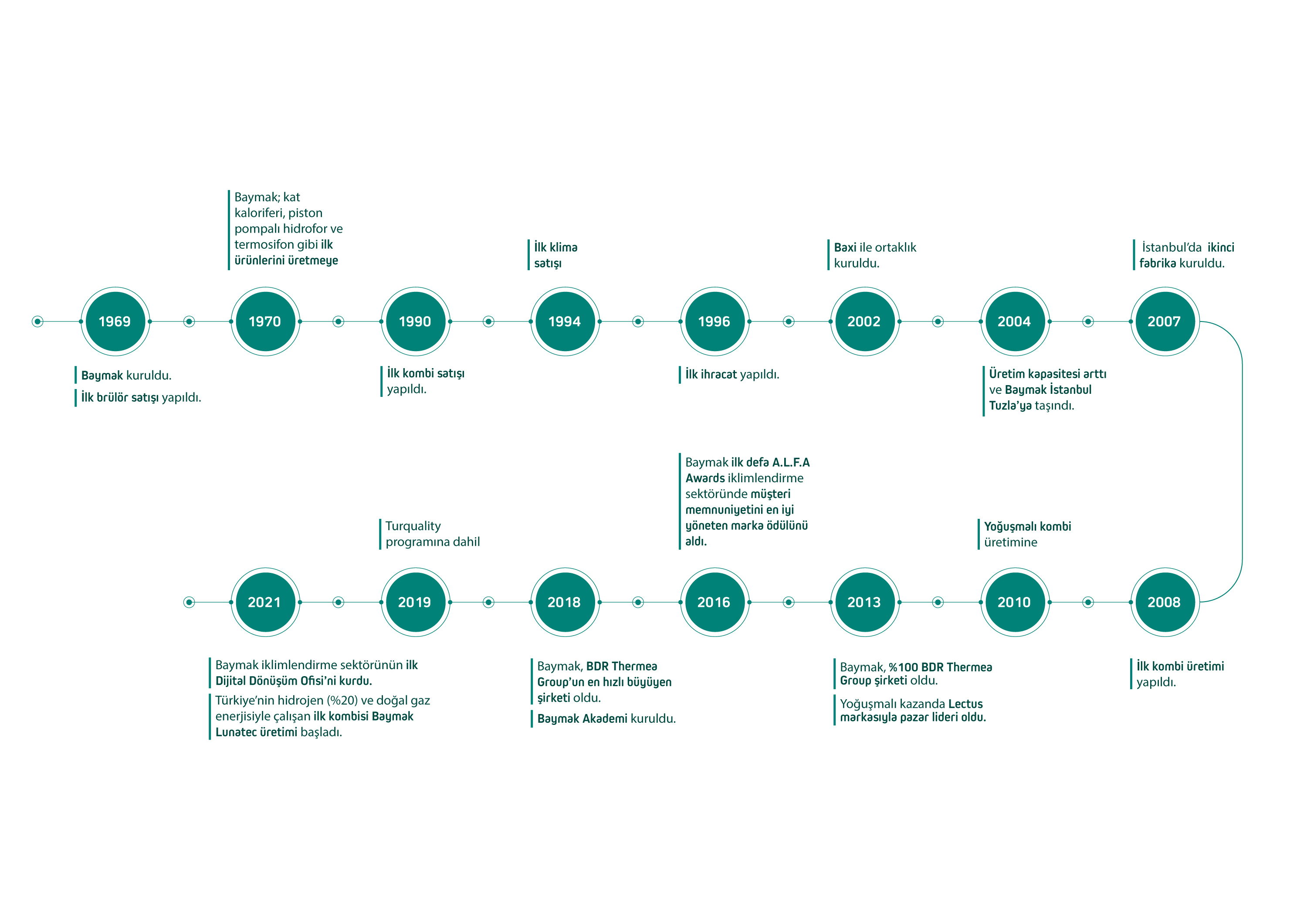
  • 1969 – Baymak kuruldu.
  • 1969 – İlk brülör satışı yapıldı.
  • 1970 – Kat kaloriferi, piston pompalı hidrofor ve termosifon ile Baymak ilk ürünlerini üretmeye başladı.
  • 1990 – İlk kombi satışı yapıldı.
  • 1994 – İlk klima satışı yapıldı.
  • 1996 – İlk ihracat Kazakistan’a yapıldı.
  • 2002 – Baxi ile ortaklık kuruldu.
  • 2004 – Üretim kapasitesi artırıldı ve Tuzla'ya taşınıldı.
  • 2007 – Tuzla’ya ikinci fabrika kuruldu.
  • 2008 – İlk kombi üretimi yapıldı.
  • 2010 – Yoğuşmalı kombi üretimi başladı.
  • 2013 – Baymak, %100 BDR Thermea Group şirketi oldu.
  • 2013 – Yoğuşmalı kazanda Lectus markasıyla pazar lideri oldu.
  • 2015 – Orange Store konsept lansmanı yapıldı ve ilk Orange Store bayisi açıldı.
  • 2016 – Baymak ilk defa A.L.F.A. Awards iklimlendirme sektöründe müşteri memnuniyetini en iyi yöneten marka ödülünü aldı.
  • 2016 – Baymak, BDR Group şirketlerin arasında Yalın Üretim konusunda ‘’Excellence Awards’’ 1.lik ödülünü aldı.
  • 2018 – Baymak Akademi açıldı.
  • 2018 – Baymak BDR Group’un ana boyler üreticisi oldu.
BAYMAK TARİHÇE
TARİHÇE
02.

TARİHÇE

BAYMAK TARİHÇE
03.

BDR THERMEA

BDR Thermea iklimlendirme sektörünün 3 dev firması olan Baxi Group, De Dietrich ve Remeha Group’un 2009 yılının sonunda güçlerini birleştirmesiyle meydana gelmiştir. Grubun merkezi Hollanda’da Apeldoorn’da bulunmaktadır. 3 dünya devi firmanın birleşmesiyle oluşan BDR Thermea’nın, Avrupa çapında yaklaşık 6800 çalışanı vardır. 1,7 milyar Euro seviyelerinde senelik ciroya sahiptir. İngiltere, Fransa, Almanya, Hollanda, İtalya ve Doğu Avrupa ülkelerinde lider konumdadır. Bunun yanı sıra Türkiye, Rusya, Kuzey Amerika ve Çin pazarlarında da güçlü pozisyonlara sahip BDR Thermea 82 ülkede faaliyetlerine devam etmektedir. Grubun bünyesinde Baxi, De Dietrich, Remeha, Brötje, Chappée ve Baymak gibi güçlü markalar bulunmaktadır.

Daha fazla bilgi için… bdrthermeagroup.com

BDR THERMEA
BDRTHERMEA
BDR THERMEA
03.

BDR THERMEA

BDR Thermea iklimlendirme sektörünün 3 dev firması olan Baxi Group, De Dietrich ve Remeha Group’un 2009 yılının sonunda güçlerini birleştirmesiyle meydana gelmiştir.

Daha fazla bilgi için: bdrthermeagroup.com

04.

BAYMAK AKADEMİ

Eğitimin gücünü kullanarak sektörde sadece bugünü değil, geleceği de düşünen Baymak, teknik donanım kadar hizmet sürecinde de en yüksek memnuniyeti sağlamak için çalışmalarına devam ediyor.

Sektörün geleceğine yaptığı yatırımlara her geçen gün yenisini ekleyen Baymak, sadece Baymak ailesinin değil tüm sektör çalışanlarının ve gelecek nesillerin, konusunda en üst donanıma sahip ve insana değer veren bir anlayışla hizmet vermesi için Baymak Akademi’yi hayata geçirdi.

Baymak Akademi’deki eğitimlerin hedefi, sahanın ve teorinin ihtiyaç duyduğu uygulamalı eğitimlere destek olmak. Bu nedenle Baymak Akademi çatısı altında eğitimler sözlü ve ekrana yansıyan görüntülerin ötesinde bizzat cihazlara dokunarak, sistemler üzerinde uygulamalı olarak gerçekleştiriliyor.

Baymak Akademi’de ısıtma grubu içerisinde kombi ve kazandan doğalgaz sobasına, su grubu içerisinde yangın hidroforlarından sirkülasyon pompalarına, sıcak su hazırlayıcı grubu, soğutma cihazları, sistem yardımcı ekipmanları, otomasyon üniteleri ve geleceğin ürünleri yenilenebilir enerjiyi kapsayan 54 adet ürün, 9 adet otomasyon ve 5 tesisat bağlantı ünitesiyle birlikte 68 parçalık bir otomasyon sistemi bulunuyor.

Tüm katılımcılar için eğitimlerin ücretsiz olduğu Baymak Akademi bünyesinde; çağrı merkezi eğitimleri, yetkili servis personeli eğitimleri, bayi ve satış kanalı eğitimleri, tesisatçı eğitimleri, proje ve gaz dağıtım firmalarına hazırlanan özel eğitimlerin yanı sıra üniversite ve teknik meslek lisesi öğrencilerine müfredat paralelinde geliştirilen eğitimler veriliyor.

BAYMAK AKADEMİ
BAYMAKAKADEMİ
04.

BAYMAK AKADEMİ

Eğitimin gücünü kullanarak sektörde sadece bugünü değil, geleceği de düşünen Baymak, teknik donanım kadar hizmet sürecinde de en yüksek memnuniyeti sağlamak için çalışmalarına devam ediyor.

Sektörün geleceğine yaptığı yatırımlara her geçen gün yenisini ekleyen Baymak, sadece Baymak ailesinin değil tüm sektör çalışanlarının ve gelecek nesillerin, konusunda en üst donanıma sahip ve insana değer veren bir anlayışla hizmet vermesi için Baymak Akademi’yi hayata geçirdi.

BAYMAK AKADEMİ
SERTİFİKALARIMIZ
05.

SERTİFİKALARIMIZ

  • BAYMAK SERTİFİKALARIMIZ
  • BAYMAK SERTİFİKALARIMIZ
  • BAYMAK SERTİFİKALARIMIZ
  • BAYMAK SERTİFİKALARIMIZ
  • BAYMAK SERTİFİKALARIMIZ
  • BAYMAK SERTİFİKALARIMIZ
  • BAYMAK SERTİFİKALARIMIZ
  • BAYMAK SERTİFİKALARIMIZ
  • BAYMAK SERTİFİKALARIMIZ
  • BAYMAK SERTİFİKALARIMIZ
  • BAYMAK SERTİFİKALARIMIZ
  • BAYMAK SERTİFİKALARIMIZ
  • BAYMAK SERTİFİKALARIMIZ
  • BAYMAK SERTİFİKALARIMIZ
  • BAYMAK SERTİFİKALARIMIZ

Ürünlere ait CE, TSE ve diğer kalite belgelerine
"Ürünler" bölümünden ulaşabilirsiniz.

06.

KİŞİSEL VERİLERİN KORUNMASI

Kişisel verilerin korunması ve gizililik politikası metnine linkten ulaşabilirsiniz.

07.

BİLGİ TOPLUMU HİZMETLERİ

Bilgi Toplumu Hizmetlerine aşağıdaki linkten ulaşabilirsiniz.

DESTEK HATTI

sticky-logo